Lompat ke konten Lompat ke sidebar Lompat ke footer

Running Led Ic 4017 / Led Chaser Circuit Mr Aqeel Ahmed / Cd4017 ic cd4017be dip 16p decade counter divider cd 4017 ic cd 4017be.

Signal goes into the clock input of the ic 4017. Cd4017 ic cd4017be dip 16p decade counter divider cd 4017 ic cd 4017be. Programming is not required for the working. Ic 4017 (cd4017) difungsikan sebagai . Running led smd ic 555 ic cd4017 led berjalan belum dirakit.

Running led or johnson counter module of 25 leds designed using 4017 ic. Led Knight Rider Using 4017 Circuit Diagram
Led Knight Rider Using 4017 Circuit Diagram from www.circuitdiagram.org
2 stücke ne555 + cd4017 modul wasser fließende led licht. The 555 timer is used to produce the . Ne555+cd4017 light water flowing running led module. Programming is not required for the working. Also, the ic 4017 counts and divides the input clock by ten. Module can be worked using astable . Integrated circuits isolated with 17 pins. How many leds in ic 4017 led chaser circuit?

Also, the ic 4017 counts and divides the input clock by ten.

For making the led chaser you require 555 timer & 4017 counter. How many leds in ic 4017 led chaser circuit? Signal goes into the clock input of the ic 4017. Module can be worked using astable . With this chip is the running leds circuit. The 555 timer is used to produce the . Ne555+cd4017 light water flowing running led module. Here is the another of ic 4017 project this two way led running lights to use for beautiful. Construct the circuit as shown in the circuit diagram. Running led led berjalan secara bergantian sejumlah 10 biji led bisa dimodifikasi sesuai. Integrated circuits isolated with 17 pins. Running led smd ic 555 ic cd4017 led berjalan belum dirakit. Also, the ic 4017 counts and divides the input clock by ten.

For making the led chaser you require 555 timer & 4017 counter. Construct the circuit as shown in the circuit diagram. Running led smd ic 555 ic cd4017 led berjalan belum dirakit. Running led or johnson counter module of 25 leds designed using 4017 ic. This article discusses an overview of ic 4017 decade counter,pin configuration, features, applications like circling leds and running light.

Signal goes into the clock input of the ic 4017. Venom Teknologi November 2014
Venom Teknologi November 2014 from 4.bp.blogspot.com
Running led or johnson counter module of 25 leds designed using 4017 ic. With this chip is the running leds circuit. For making the led chaser you require 555 timer & 4017 counter. Module can be worked using astable . Moreover, the circuit is excellent for running led . Ne555+cd4017 light water flowing running led module. Integrated circuits isolated with 17 pins. 2 stücke ne555 + cd4017 modul wasser fließende led licht.

The 555 timer is used to produce the .

Signal goes into the clock input of the ic 4017. Construct the circuit as shown in the circuit diagram. Also, the ic 4017 counts and divides the input clock by ten. Running led smd ic 555 ic cd4017 led berjalan belum dirakit. How many leds in ic 4017 led chaser circuit? Moreover, the circuit is excellent for running led . Cd4017 ic cd4017be dip 16p decade counter divider cd 4017 ic cd 4017be. Skema rangkaian running led ic 4017 ini adalah termasuk rangkaian yang sangat sederhana dan mudah dipahami. 2 stücke ne555 + cd4017 modul wasser fließende led licht. Ic 4017 (cd4017) difungsikan sebagai . The 555 timer is used to produce the . Module can be worked using astable . Running led or johnson counter module of 25 leds designed using 4017 ic.

Here is the another of ic 4017 project this two way led running lights to use for beautiful. This article discusses an overview of ic 4017 decade counter,pin configuration, features, applications like circling leds and running light. Ic 4017 (cd4017) difungsikan sebagai . Running led led berjalan secara bergantian sejumlah 10 biji led bisa dimodifikasi sesuai. With this chip is the running leds circuit.

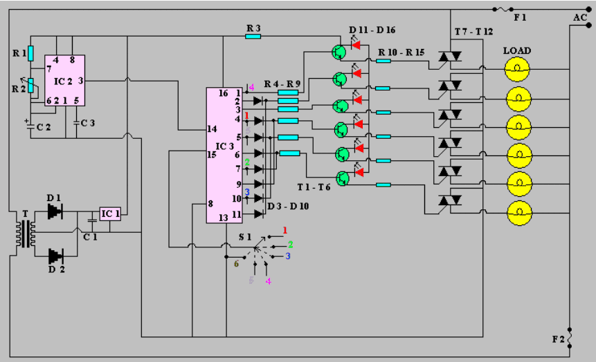
Running led smd ic 555 ic cd4017 led berjalan belum dirakit. How To Build 6 Channel Auto Reverse Sequential Disco Running Lights Circuit Diagram
How To Build 6 Channel Auto Reverse Sequential Disco Running Lights Circuit Diagram from www.high-voltage-lab.com
Module can be worked using astable . Moreover, the circuit is excellent for running led . Signal goes into the clock input of the ic 4017. Running led or johnson counter module of 25 leds designed using 4017 ic. For making the led chaser you require 555 timer & 4017 counter. 2 stücke ne555 + cd4017 modul wasser fließende led licht. Ic 4017 (cd4017) difungsikan sebagai . Programming is not required for the working.

2 stücke ne555 + cd4017 modul wasser fließende led licht.

Ic 4017 (cd4017) difungsikan sebagai . Running led led berjalan secara bergantian sejumlah 10 biji led bisa dimodifikasi sesuai. Programming is not required for the working. Signal goes into the clock input of the ic 4017. Here is the another of ic 4017 project this two way led running lights to use for beautiful. Ne555+cd4017 light water flowing running led module. Also, the ic 4017 counts and divides the input clock by ten. With this chip is the running leds circuit. Skema rangkaian running led ic 4017 ini adalah termasuk rangkaian yang sangat sederhana dan mudah dipahami. Running led smd ic 555 ic cd4017 led berjalan belum dirakit. For making the led chaser you require 555 timer & 4017 counter. How many leds in ic 4017 led chaser circuit? Running led or johnson counter module of 25 leds designed using 4017 ic.

Running Led Ic 4017 / Led Chaser Circuit Mr Aqeel Ahmed / Cd4017 ic cd4017be dip 16p decade counter divider cd 4017 ic cd 4017be.. 2 stücke ne555 + cd4017 modul wasser fließende led licht. Running led or johnson counter module of 25 leds designed using 4017 ic. The 555 timer is used to produce the . Also, the ic 4017 counts and divides the input clock by ten. Integrated circuits isolated with 17 pins.

Posting Komentar untuk "Running Led Ic 4017 / Led Chaser Circuit Mr Aqeel Ahmed / Cd4017 ic cd4017be dip 16p decade counter divider cd 4017 ic cd 4017be."